绿色工厂申报指南:指标简化+重点行业倾斜+流程速览(涵盖最新要求)
绿色工厂是工信部自2017年起开展的全国性评选活动,旨在完善绿色制造体系,助力工业领域实现碳达峰、碳中和目标 。
绿色工厂指的是实现了用地集约化、原料无害化、生产洁净化、废物资源化、能源低碳化的工厂。
一、基本要求
绿色工厂评价指标分为“基本要求”和“评价指标要求”,其中基本要求是一票否决项。申报的工业企业应依法设立,在建设和生产过程中应遵守有关法律、法规、政策和标准;近三年(含成立不足三年)无较大及以上安全、环保、质量等事故。
一般情况下,符合上述条件的工业企业都可以进行绿色工厂申报,但是并不是所有的企业都适合进行申报,企业也要考虑到自身的经济基础和经济效益、所在行业生产水平地位等等 。
▲ 图1:《暂行办法》基本要求
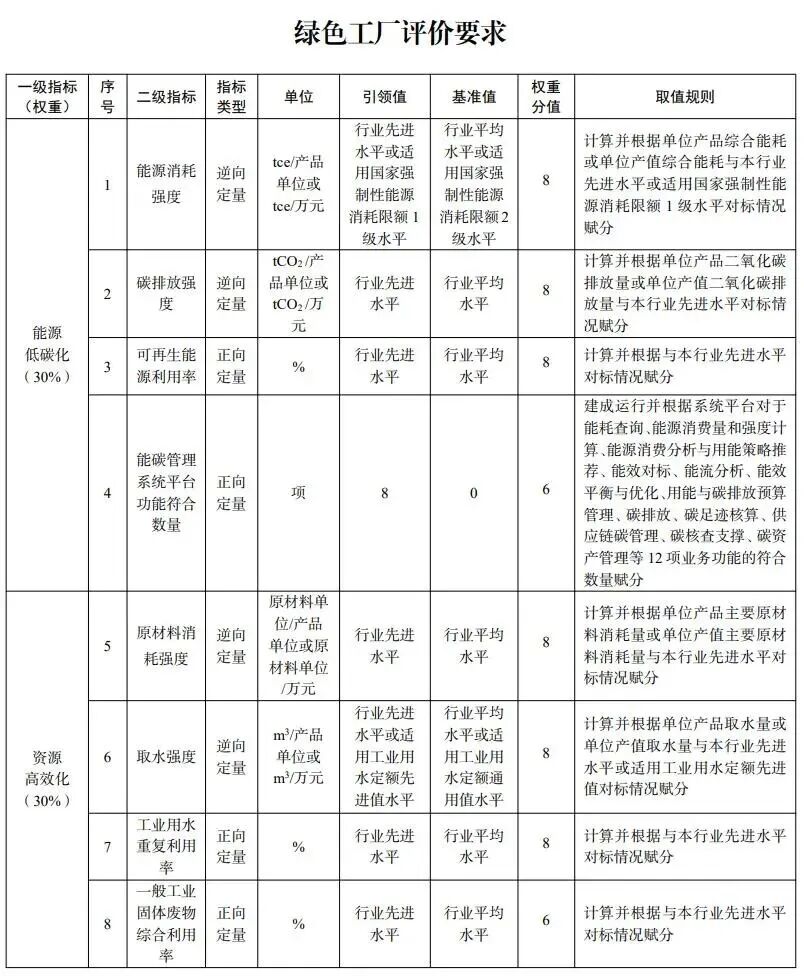
二、 绿色工厂评价指标


▲ 图2:绿色工厂评价指标

▲ 图3:绿色工厂申报大致流程
三、 绿色工厂申报流程
重点行业
为进一步突出节能降碳导向,巩固提升产业绿色竞争力, 本年度绿色工厂重点支持53个重点行业的企业 。
属于重点行业 的企业登录管理平台按照相应行业要求进行自评价, 不属于重点行业 的企业登录管理平台依据通则进行自评价。
53个重点行业清单:
一、钢铁行业 ( 4 种 ) : 长流程钢铁、铁合金、短流程钢铁、焦化。
二、石化 化工 行业 ( 13 种 ) : 石油化工一体化,精对苯二甲酸,煤制烯烃,烧碱,电石,尿素,钛白粉,轮胎,纯碱,黄磷,磷铵,聚氯乙烯,涂料。
三、有色行业 ( 6 种 ) : 铜冶炼,铅冶炼,工业硅,锌冶炼,电解铝,氧化铝。
四、建材行业 ( 4种 ) : 水泥,平板玻璃及制品,建筑陶瓷,卫生陶瓷
五、机 械行业( 10 种 ): 汽车整车,船舶,铸造,锅炉,内燃机及其零部件,压缩机,电机,变压器,电线电缆,风电装备。
六、轻工行业(5 种 ): 造纸,家用电器,日用陶瓷,皮革,制糖
七、纺织行业(4 种 ): 印染,化学纤维,棉纺织,色纺纱。
八、电子行业 ( 7 种 ) : 光伏,锂离子电池,计算机,印制电路板,集成电路,显示器件,移动通信终端。
四、2025年 绿色工厂申报重点变化
● 审核知识丨IATF16949质量管理体系审核不符合关闭的时间节点
● IATF16949:2016 标准应形成文件的22处过程,附条款说明
● 一篇讲透!ESG 管理体系搭建全流程 + 实操技巧,干货整理(建议收藏)