审核知识丨如何写好一份高质量内审不符合项报告?
如何编制一份高质量不符合项报告?
一、 核心撰写原则
1、基于客观证据: 报告中的每一项陈述,均须以可追溯、可验证的客观事实为依据。例如,所查阅的文件名称与编号、现场观察到的现象、涉及的具体产品或记录等,均应明确记录,避免使用“可能”、“似乎”等模糊表述。
二、 报告构成要素详解
1、基本信息 (抬头部分 - 明确身份和背景):
-
报告编号: 唯一标识,便于追踪。 -
审核类型: 如内部审核、第三方审核等。 -
审核日期与区域/部门: 问题发现的具体时间和地点。 -
受审核方/责任部门: 负责整改的团队或单位。 -
审核员: 报告编写人。 -
报告日期: 撰写报告的日期。 -
审核准则: 所依据的具体标准、文件(如ISO 9001:2015条款X.X、公司管理程序X.X版)。
2、不符合项描述 (核心部分 - 讲好“问题故事”):
简要说明背景。例如:“2025年10月30日,在装配车间A线最终测试工位...”
例如:“此情况不符合《检测设备管理规程》WI-015第5.4条关于设备需在校准有效期内使用的规定,同时也影响了测量结果的可靠性,不符合ISO 9001:2015标准第7.1.5.条款的要求。”
3、整改要求 (要具体可行)
此部分旨在明确后续行动期望,确保问题得到根本解决。
-
即时纠正: 要求对已发现的具体问题进行紧急处理,以遏制其负面影响。例如:“立即对使用HIPT-005测试过的批次#251026-A产品进行隔离,并安排使用合格设备进行100%重新测试。”需明确完成时限。 -
根本原因分析与纠正措施: 要求责任部门深入调查问题产生的根本原因(可运用5Why、鱼骨图等工具),并采取系统性措施防止再发生。措施计划应具体,包括:措施内容、责任人员、完成时间。例如:“分析为何设备校准超期未被发现(是预警系统失效?责任人职责不清?),并相应修订设备管理流程、设置双重检查机制、对相关人员再培训等。” -
整改验证: 明确审核员将如何验证整改措施的有效性(如:审查修订后的文件、培训记录、现场抽查类似设备状态等)。
4、沟通与确认 (达成共识):
在报告正式分发前,务必与责任部门负责人充分沟通,确认事实描述的准确性,并就不符合项判定达成共识。获取对方签字确认,表示知悉与认可。
5、跟踪与关闭 (说到做到,形成闭环):
审核员需在计划时间内,对责任部门提交的整改证据进行实效验证。只有验证措施已有效实施且能防止问题复发后,方可关闭此项不符合。这是形成“计划-实施-检查-处置”PDCA闭环的关键一步。
-
纠正:是否按要求处理了那个具体问题?(设备校准了吗?产品复检了吗?) -
纠正措施:分析的根本原因是否深入、切中要害?制定的措施是否对准了根本原因?措施是否真正实施了?(有文件、记录、培训等证据吗?)措施实施后,短期看是否有效?(例如,抽查其他设备校准状态是否都正常了?) -
验证有效:恭喜!审核员签字关闭报告。这是最重要的环节,没闭环的报告等于白写。 -
验证无效:需要求责任部门重新分析或补充措施,继续跟踪。
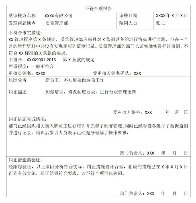
三、一份自然实用的不符合项报告模板

严谨、专业地撰写每一份内审不符合报告,是保障组织管理体系健康运行,并驱动其向卓越迈进的重要职责。此项工作的价值在于将审核发现转化为切实可行的改进动力。
— END —
넶浏览量:0
创建时间:2025年12月15日 15:55
本文详细介绍了如何撰写一份高质量的内审不符合项报告,强调了报告的核心价值在于精准识别管理体系的缺陷,并推动有效的纠正与预防措施,以促进组织的持续改进。文章从撰写原则、报告构成要素、具体撰写步骤到模板示例,提供了全面的指导。